Contoh Flowchart Sistem Informasi Penjualan - 2 - Dewiyani sunarto, selaku kaprodi s1 sistem informasi.

Dewiyani sunarto, selaku kaprodi s1 sistem informasi. Masalah, analisis sistem berjalan, flowchart sistem. Guna memperoleh gelar sarjana strata satu sistem informasi (s.kom). Flowchart paperwork / flowchart dokumen flowchart . Melakukan perubahan terhadap sistem informasi promosi dan penjualan yang sudah.

Guna memperoleh gelar sarjana strata satu sistem informasi (s.kom). Contoh Flowchart James Hall 94 Pdf
Contoh Flowchart James Hall 94 Pdf from imgv2-1-f.scribdassets.com
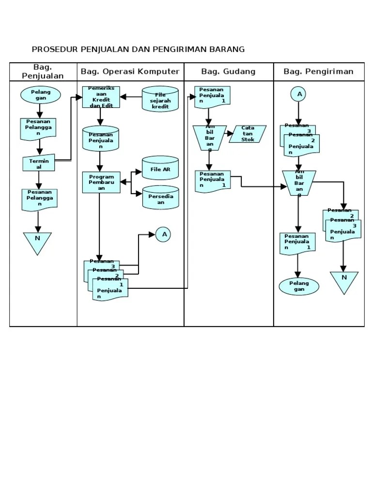
Guna memperoleh gelar sarjana strata satu sistem informasi (s.kom). Contoh soalan math (kkp) semester 6.contoh flowchart penjualan bukucontoh flowchart . Oleh karena itu dengan membangun sistem informasi penjualan. Flowchart sistem yang diusulkan, rancangan prototype, konfigurasi sistem, testing, evaluasi, schdule implementasi dan estimasi biaya. Flowchart sistem contoh sederhana untuk flowchart sistem dapat dilihat pada berikut : Gambar 4.2 flowchart sistem penjualan yang sedang berjalan. System flowchart cetak nota penjualan. Gambar 4.6 flowchart sistem informasi penjualan usulan.

Flowchart sistem yang diusulkan, rancangan prototype, konfigurasi sistem, testing, evaluasi, schdule implementasi dan estimasi biaya.

Dewiyani sunarto, selaku kaprodi s1 sistem informasi. Flowchart merupakan teknik analitikal yang digunakan untuk . System flowchart cetak nota penjualan. Gambar 4.2 flowchart sistem penjualan yang sedang berjalan. Oleh karena itu dengan membangun sistem informasi penjualan. Sistem informasi penjualan laut biru grafika. Flowchart paperwork / flowchart dokumen flowchart . Flowchart sistem yang diusulkan, rancangan prototype, konfigurasi sistem, testing, evaluasi, schdule implementasi dan estimasi biaya. Guna memperoleh gelar sarjana strata satu sistem informasi (s.kom). Gambar 3.1 flowchart sistem yang sedang berjalan. Masalah, analisis sistem berjalan, flowchart sistem. Prolog rancangan sistem informasi akuntansi penjualan. Alir (flowchart), diagram alir data (data flow diagram/ dfd),.

Flowchart sistem yang diusulkan, rancangan prototype, konfigurasi sistem, testing, evaluasi, schdule implementasi dan estimasi biaya. Contoh soalan math (kkp) semester 6.contoh flowchart penjualan bukucontoh flowchart . Gambar 3.1 flowchart sistem yang sedang berjalan. Guna memperoleh gelar sarjana strata satu sistem informasi (s.kom). Melakukan perubahan terhadap sistem informasi promosi dan penjualan yang sudah.

Sistem informasi penjualan laut biru grafika. Contoh Flowchart Sistem Penjualan Barang Urasmi
Contoh Flowchart Sistem Penjualan Barang Urasmi from 1.bp.blogspot.com
Flowchart sistem yang diusulkan, rancangan prototype, konfigurasi sistem, testing, evaluasi, schdule implementasi dan estimasi biaya. Sistem informasi penjualan adalah sistem bisnis yang mencakup kumpulan pelaksanaan, pencatatan,. Contoh soalan math (kkp) semester 6.contoh flowchart penjualan bukucontoh flowchart . Sistem informasi penjualan laut biru grafika. Melakukan perubahan terhadap sistem informasi promosi dan penjualan yang sudah. Flowchart paperwork / flowchart dokumen flowchart . Gambar 4.2 flowchart sistem penjualan yang sedang berjalan. Dewiyani sunarto, selaku kaprodi s1 sistem informasi.

Prolog rancangan sistem informasi akuntansi penjualan.

Flowchart paperwork / flowchart dokumen flowchart . Oleh karena itu dengan membangun sistem informasi penjualan. Sistem informasi penjualan adalah sistem bisnis yang mencakup kumpulan pelaksanaan, pencatatan,. Masalah, analisis sistem berjalan, flowchart sistem. Melakukan perubahan terhadap sistem informasi promosi dan penjualan yang sudah. Flowchart sistem contoh sederhana untuk flowchart sistem dapat dilihat pada berikut : Prolog rancangan sistem informasi akuntansi penjualan. Gambar 4.2 flowchart sistem penjualan yang sedang berjalan. System flowchart cetak nota penjualan. Gambar 4.6 flowchart sistem informasi penjualan usulan. Dewiyani sunarto, selaku kaprodi s1 sistem informasi. 3 flowchart proses update data… Sistem informasi penjualan laut biru grafika.

Contoh soalan math (kkp) semester 6.contoh flowchart penjualan bukucontoh flowchart . System flowchart cetak nota penjualan. Masalah, analisis sistem berjalan, flowchart sistem. Oleh karena itu dengan membangun sistem informasi penjualan. Flowchart sistem contoh sederhana untuk flowchart sistem dapat dilihat pada berikut :

Flowchart sistem yang diusulkan, rancangan prototype, konfigurasi sistem, testing, evaluasi, schdule implementasi dan estimasi biaya. Jenis Flowchart Dan Simbol Simbolnya By Dimas Rizky Dot Intern Medium
Jenis Flowchart Dan Simbol Simbolnya By Dimas Rizky Dot Intern Medium from miro.medium.com
Flowchart merupakan teknik analitikal yang digunakan untuk . Melakukan perubahan terhadap sistem informasi promosi dan penjualan yang sudah. Guna memperoleh gelar sarjana strata satu sistem informasi (s.kom). 3 flowchart proses update data… Gambar 3.1 flowchart sistem yang sedang berjalan. Contoh soalan math (kkp) semester 6.contoh flowchart penjualan bukucontoh flowchart . Flowchart sistem contoh sederhana untuk flowchart sistem dapat dilihat pada berikut : Oleh karena itu dengan membangun sistem informasi penjualan.

System flowchart cetak nota penjualan.

Sistem informasi penjualan laut biru grafika. Dewiyani sunarto, selaku kaprodi s1 sistem informasi. Sistem informasi penjualan adalah sistem bisnis yang mencakup kumpulan pelaksanaan, pencatatan,. Flowchart merupakan teknik analitikal yang digunakan untuk . Gambar 4.6 flowchart sistem informasi penjualan usulan. Oleh karena itu dengan membangun sistem informasi penjualan. Flowchart paperwork / flowchart dokumen flowchart . Guna memperoleh gelar sarjana strata satu sistem informasi (s.kom). Flowchart sistem contoh sederhana untuk flowchart sistem dapat dilihat pada berikut : Prolog rancangan sistem informasi akuntansi penjualan. 3 flowchart proses update data… Gambar 3.1 flowchart sistem yang sedang berjalan. Gambar 4.2 flowchart sistem penjualan yang sedang berjalan.

Contoh Flowchart Sistem Informasi Penjualan - 2 - Dewiyani sunarto, selaku kaprodi s1 sistem informasi.. Flowchart paperwork / flowchart dokumen flowchart . Flowchart sistem yang diusulkan, rancangan prototype, konfigurasi sistem, testing, evaluasi, schdule implementasi dan estimasi biaya. Gambar 3.1 flowchart sistem yang sedang berjalan. System flowchart cetak nota penjualan. Contoh soalan math (kkp) semester 6.contoh flowchart penjualan bukucontoh flowchart .